
苦瓜是重要的经济蔬菜和药用作物,其柱头颜色广泛用于区分苦瓜品种特异性、一致性和稳定性。近日,园艺学院胡开林课题组完成苦瓜柱头颜色基因精细定位及候选基因克隆,相关成果在Frontiers in Plant Science(中科院生物学大类分区2区Top期刊,影响因子6.627)上发表。(论文链接:https://www.frontiersin.org/articles/10.3389/fpls.2023.1128926/full)。
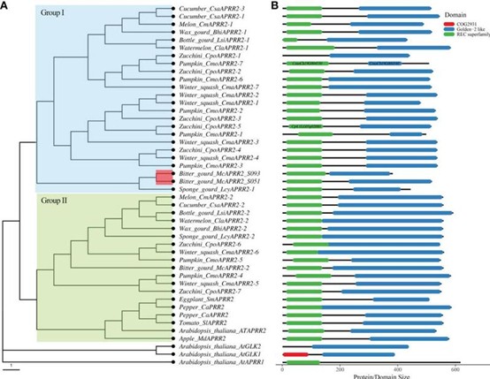
该研究首次对苦瓜柱头颜色基因精细定位至苦瓜6号染色体13.87 kb区间内,该区间内仅有一个与拟南芥双组分响应类调控因子基因AtAPRR2同源的基因Mc06g1638(图1)。对该基因进行序列分析发现,第九外显子上一个15 bp片段的插入导致APRR2蛋白翻译提前终止,且该15 bp片段插入同时存在于19个黄色柱头的苦瓜品种中(图2)。系统发育分析发现苦瓜APRR2基因与葫芦科果皮颜色相关的APRR2基因关系密切(图3)。该研究为开发苦瓜柱头颜色的分子标记辅助育种和阐明基因调控机制奠定了基础。

图1 苦瓜柱头颜色位点的遗传图谱和精细定位

图2 亲本基因序列差异及45个苦瓜自交系15 bp 插入基因分型结果

图3 葫芦科及其他作物APRR2基因的系统发育分析
园艺学院已毕业本科生詹瑾怡(现为南京农业大学硕士研究生)和博士研究生钟建为该论文共同第一作者,园艺学院胡开林教授和南京农业大学园艺学院王瑜晖副教授为共同通讯作者。该研究得到广东省高校基础与应用研究重点项目(2018KZDXM016)和广东省科技计划项目(2018B020202007, 2019A050520002)等项目资助。
发布者:华南农业大学园艺学院
