葫芦科植物是研究雌雄同株性别分化的模式植物,雌性系对于葫芦科蔬菜产量和杂交制种均具有重要应用价值。全雌性状控制基因精细定位和分子标记开发对于高效选育雌性系具有重要意义。近日,园艺学院胡开林/程蛟文课题组完成苦瓜全雌基因精细定位并成功开发共分离分子标记,相关成果在国际著名植物育种杂志Theoretical and Applied Genetics(中科院大类分区1区Top期刊,影响因子5.574)上发表。(论文链接:https://doi.org/10.1007/s00122-023-04314-0)。

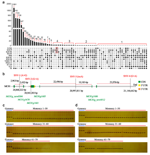
该研究首次对苦瓜全雌基因座位开展了精细定位研究,并将其定位至一个重组率极低的物理长度约296.94 kb的区间(图1)。利用3个雌性系和9个雌雄同株自交系的重测序数据进行变异位点分析,鉴定到可能导致苦瓜全雌性的4个单核苷酸变异以及相关的候选基因(图2)。

图1 苦瓜全雌基因的精细定位图谱

图2 全雌候选基因序列变异分析
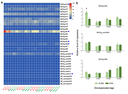
进一步利用近等基因系进行转录组和qRT-PCR分析,推测MC01g1681的3’ UTR上的SNP可能与苦瓜全雌性的形成有关,并提出了苦瓜全雌性形成的潜在调控途径(图3)。该研究的结果为建立苦瓜全雌性分子标记辅助选择育种体系提供了理论依据,以及为进一步解释苦瓜全雌性形成的分子机制奠定了坚实基础。

图3 全雌候选基因的表达分析
园艺学院博士研究生钟建为第一作者,园艺学院胡开林教授和程蛟文副教授为通讯作者。相关工作得到广东省普通高校省级基础研究和应用基础研究重点项目(2018KZDXM016)、广东省重点领域研发计划项目(2018B020202007)、广东省科技厅的瓜类蔬菜国际产业技术创新联盟培育项目(2019A050520002)和广州市科技计划项目(202002020086)”的资助。
发布者:园艺学院
