近日,我校园艺学院农业农村部重点实验室朱世江教授团队在Horticulture Research (农林科学一区Top期刊,IF5y = 9.0,IF2022 = 8.7)在线发表题为“AcbHLH144 transcription factor negatively regulates phenolic biosynthesis to modulate pineapple internal browning”的研究论文(论文链接:https://doi.org/10.1093/hr/uhad185)。该研究首次揭示了外源ABA控制菠萝黑心病的分子机制。

菠萝黑心病,又称内生褐变(internal browning),是目前我国菠萝产业中最大的“卡脖子”问题之一,严重制约菠萝品质和产业发展。多年来,朱世江团队一直致力于攻克这一难题,于2015年在国际著名期刊Journal of Agricultural and Food Chemistry发表了首次用外源ABA有效控制菠萝黑心病的研究成果(Zhang et al., 2015,Postharvest exogenous application of abscisic acid reduces internal browning in pineapple. Journal of Agricultural and Food Chemistry 63(22), 5313–5320),并据此研发了有效控制菠萝黑心病的药剂“菠黑克”,是我校为菠萝产业高质量发展贡献的关键产业技术,但是ABA 控制菠萝黑心病的分子机制尚不清楚。
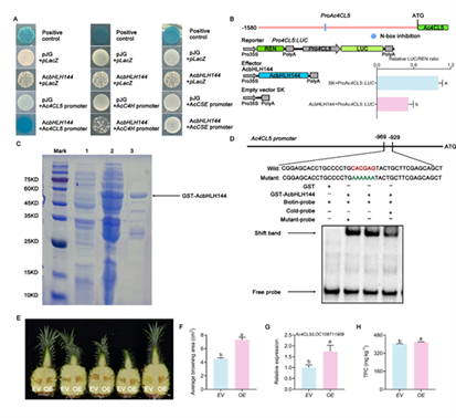
本研究发现,在菠萝贮藏期间,苯丙烷类生物合成途径被激活,这可能是菠萝黑心病发生的内因。通过转录组分析,筛选出一个差异最显著的转录因子AcbHLH144,其在黑心病的果实中表达量显著低于健康果实。该基因在菠萝中瞬时过表达显著抑制菠萝组织褐变、总酚含量和酚类合成基因表达,在拟南芥中异源超表达,显著抑制拟南芥总酚含量和酚类合成基因表达,表明AcbHLH144是菠萝果实贮藏期间酚类物质合成的抑制子。进一步实验证实AcbHLH144通过识别Ac4CL5启动子上的N-box位点,抑制其转录。在菠萝中瞬时过表达Ac4CL5显著促进菠萝组织褐变。

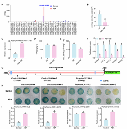
进一步通过转录组、代谢组和RT-qPCR分析发现,外源ABA显著促进AcbHLH144的表达,抑制Ac4CL5的表达。与过表达AcbHLH144的对照菠萝(OE)相比较,用ABA处理OE显著抑制菠萝组织褐变、总酚含量和酚类合成基因的表达。对AcbHLH144的启动子分析发现其序列含有3个潜在的ABA响应元件(ABRE),GUS瞬时表达实验证实ABA激活AcbHLH144的转录。该研究揭示,外源ABA 控制菠萝黑心病的机理在于,通过激活AcbHLH144转录因子的表达,抑制酚类物质的生物合成。该研究为用分子育种的方法控制菠萝黑心病提供了理论依据。

我校园艺学院2020级博士生李倩为论文的第一作者,朱世江教授为论文的通讯作者,王光副教授参加了本研究工作。以上研究得到广东省科技计划项目(2016A020210077)和国家重点研发计划项目(2020YFD1000600)资助。
文图/园艺学院王光
